查看: 1202|回复: 0

10.3 运气学说在医学上的应用

[复制链接]

10.3 运气学说在医学上的应用[复制链接]

小学生 发表于 2021-10-2 17:42:43 [显示全部楼层] |只看大图 回帖奖励 |倒序浏览 |阅读模式 回复:  0 浏览:  1202
在中医学上,运气学说主要是用来推测气候的变化对人体生理病理可能产生的影响,以作为临床诊断和防治疾病时的参考。

一、运气与生理

人与自然界是一个动态变化着的整体。中医学认为,一年四季的气候变化经历着春温、夏热、秋凉、冬寒的规律,它对人体的脏腑、经络气血阴阳均有一定的影响。运气运行所形成的正常气候是人类赖以生存的必备条件。人体各组织器官的生命活动,一刻也不能脱离自然条件。人们只有顺从自然的变化,及时地作出适应性的调节,才能保持健康。故曰:“阴阳四时者,万物之终始也,死生之本也,逆之则灾害生,从之则苛疾不起”(《素问.四气调神大论》)。“苍天之气……顺之则阳气固,虽有贼邪,弗能害也,此因时之序”(《素问.生气通天论》)。

人类长期生活在自然之中,形成了自身的生理节律,春夏阳气升发,秋冬阳气潜藏,顺应自然的变化,调节脏腑机能,保持机体内外的阴阳平衡,从而达到防病保健的目的。如人体的气血运行可因四时气候的不同而发生节律性的变化。“天温日明,则人血淖液而卫气浮,故血易泻,气易行;天寒日阴,则人血凝泣而卫气沉。月始生,则血气始精,卫气始行;月郭满,则血气实,肌肉坚;月郭空,则肌肉减,经络虚,卫气去,形独居。是以因天时而调气血也”(《素问.八正神明论》)。从人体水液代谢和调节上,可以看出运气与生理活动的密切关系,“天暑衣厚则腠理开,故汗出……天寒则腠理闭,气湿不行,水下流于膀胱,则为溺与气”(《灵枢.五癃津液别》)。这是人体为适应气候寒热变化而作出的生理反应。

自然界的气候变化,对生物的生长化收藏是必需的条件。但是,如果这些规律反常或变化超越常度,又必然不利于生物的生存、故曰:“风气虽能生万物,亦能害万物,如水能浮舟,亦能覆丹”、《金匮要略.脏腑经络先后病脉症》)。六气合于四时,在正常情况下.能促进力物的生长,若六气太过或不及,就成为六淫,则为致病因素了。当气候顺逆失常时,人们如果不注意摄生,就会引起疾病。所以说:“应则顺,否则逆,逆则变生,变则病”(《素问.六微旨大论》)。所以,人们必须经常保养精神,锻炼身体,增强体质,才能适应气候的变化,保持身体健康而尽终其天年。

二、运气与发病

运气对人体疾病发生的影响,主要包括六气的病因作用、疾病的季节倾向、不同地区气候及天气变化对疾病的影响等。从发病的规律看,由于五运变化,六气变化,运气相合的变化,各有不同的气候,所以对人体发病的影响也不尽相同。

每年气候变化的一般规律是:春风、夏热、长夏湿、秋燥、冬寒。这种变化与发病的关系是:春季肝病较多,夏季心病较多,长夏脾病较多,秋季肺病较多,冬季肾病较多。

从五运来说,木为初运,相当于每年的春季。由于木在天为风,在脏为肝,故每年春季气候变化以风气变化较大,在人体以肝气变化为著,肝病较多为其特点。火为二运,相当于每年的夏季,由于火在天为热,在脏为心,故每年夏季在气候变化以火热变化较大,在人体以心气变化为著,心病较多为其特点。土为三运,相当于每年夏秋之季,由于土在天为湿,在脏为脾,故每年夏秋之间,在气候变化上雨水较多,湿气较重,在人体以脾气变化为著;脾病较多为其特点。金为四运,相当于每年的秋季,由于金在天为燥,在脏为肺,故每年秋季气候变化以燥气变化较大,在人体以肺气变化为著,肺病较多为其特点。水为五运,相当于每年的冬季,由于水在天为寒,在脏为肾,故每年冬季气候比较寒冷,在人体肾气变化为著,肾病、关节疾病较多为其特点。

从六气来说,与五运基本相似。主气的初之气为厥阴风木,.相当于每年的初春,气候变化多风,疾病流行以肝病居多。二之气为少阴君火,相当于每年的暮春初夏,气候逐渐转热,疾病流行以肝心病居多。三之气为少阳相火,相当于每年的夏季,气候炎热,疾病流行以心病、暑病居多。四之气为太阴湿土,相当于每年的暮夏初秋,气候变化以湿气为重,疾病流行以脾病居多。五之气为阳明燥金,相当于每年秋冬之间,气候变化以燥气较重,疾病发生以肺病居多。终之气为太阳寒水,相当于每年的严冬,气候严寒,疾病发生以关节病和感冒居多。

总之,我们可以根据运气中五运六气的变化规律来推测疾病发生的大致情况。

(一)五运与发病

大运有平气、太过和不及之分,其发病情况是:

1.平气之纪与发病:运气的变化既非大过,又非不及,谓之平气之纪。木之平气称敷和之化,其病里急,支满,因肝主筋,故其病宜在筋。火之平气称升明之纪,其病响动,痪疯,因心主血脉,故其病宜在脉。土之平气称备化之纪,其病痞满,因脾主肌肉,故其病宜在肉。金之平气称审平之纪,其病咳嗽,因肺合皮毛,故其病宜在皮毛。水之平气称静顺之纪,其病厥逆,因肾主骨,故其病宜在骨。如《内经》云:“敷和之纪……其病里急支满……升明之纪,其病困痪……备化之纪,其病痞……审平之纪,其病咳……静顺之纪,其病厥”(《素问.五常政大论》)。

2.岁运太过与发病:岁运太过是本运之气亢盛,因而主本气流行致病。

岁木太过:风气通于肝,木运太过,风气大来,脾土受邪,故人病则现泄泻食减、体重烦冤、肠鸣腹支满、吐甚等肝旺东伐中土之候。木运太过,肝气偏盛,故可现忽忽善怒、眩冒巅疾、胁痛等肝本脏受病的症状。

岁火太过:火运太过,火盛为邪,火灼肺金,肺伤则见呼吸少气、咳喘息鸣等症状。正气不足,感受疟邪暑热之气,邪毒侵人人体而发病。所以火运太过,炎暑流迫,民病疟疾。火气上逆而致咽干,耳聋,两胁、两臂内、胸膺、背、肩胛之间疼痛,胁支满,身热,浸淫,全身骨节疼痛等。若火气独治,再逢少阴、少阳司天,其热尤甚,水源干涸,则谵妄狂越,咳喘息鸣,二便下血不止。

岁土太过:土运太过,脾土偏胜,土胜克水,肾脏受邪,故手足厥冷、忧郁不乐、体重烦冤、腹痛。土气亢盛,脾经自病,故现四肢不举、肌肉萎缩、足痿不行、抽掣拘挛、脚下痛、中满食减。若土胜水衰,木气来复,则现腹满、溏泄、肠鸣、泄泻不止等。

岁金太过:金运太过,肺金偏胜,金胜克木,肝脏受邪,故两胁少腹疼痛、目赤肿痛、眼角溃疡、耳聋等。若金胜木衰,火气来复,则现咳嗽喘促,呼吸困难,肩背痛,以及尻、阴、股、膝、髀、喘、箭、足等处均感疼痛之候。

岁水太过:水运太过,肾水偏胜,水胜克火,故心脏受邪,其病发热心悸烦躁、四肢厥逆、全身发冷、谵妄、心痛。水邪泛溢,土不能制,则有腹水、足胫浮肿等。若逢太阳寒水之气司天,则病腹满泄泻、饮食不化、口渴、妄冒。

总之,岁运太过,是本运之气太过,因而本气流行。其发病除考虑岁运本身的影响外,还要根据五行生克关系考虑其所胜

3.岁运不及与发病:岁运不及,则胜运之气流行,主克气大行致病。其发病规律是:

岁木不及:胜运的燥气大行,肺金发病,故见寒热、咳而鼽等。由于“己所不胜侮而乘之。所以本运相应的脏腑被抑!,肝气不足,则见胁、少腹等处疼痛。“己所胜轻而侮之”,木气不及,制土无权,故见中清(内寒)、肠鸣溏泄等病变。岁运不及发病规律还包含着胜气和复气的概念。所谓胜气,指偏胜之气。六气盛衰不常,有所胜则必有所复。所谓复气,指报复之气。如五运中某运偏胜,称为胜气,有所胜必有另一运以报复之,称为复气。胜复的一般规律是凡先有胜,后必有复,以报其胜。如木运不及,金气胜木,木郁生火,火能克金,称为复。木气受制,子气来复,炎暑流火,故现寒热、疮疡、痱疹、痈痤等暑热病

岁火不及:寒水之气大行,水胜侮土,阴寒凝积,阳气不化,则见胸中痛,胁支满,两胁、膺背肩胛间及两臂内痛,气郁上冒,眼花眩晕,心痛,暴喑,胸腹肿大,胁下与腰背相引而痛,甚则四肢屈不能伸,髋骨与腿之间不能活动自如。若火被水抑,土气来复,则脾失健运,出现大便溏泄,腹中胀满,饮食不下,中寒,肠鸣下注,腹痛,两足拘挛、萎缩麻木不能行走等。

岁土不及:风乃大行,木乘湿土,脾土气衰则现飧泄、霍乱、体重、腹痛、肌肉困动而疼痛。土为木克,金气来复,则肝气不舒,胸胁暴痛波及少腹,呼吸少气而善太息

岁金不及:火气流行,金衰不能制木,木气旺盛,则病见肩背闷重、鼻塞流涕、喷嚏、大便下血、泄泻急剧等病:金气被制,水气来复,寒气偏胜,阴气厥逆而格拒,则现脑户痛,延及头顶,身体发热,口疮,心痛等。

罗水不及:湿土之气大行,火气亦旺,则病腹胀闷满,身重溏泄,阴性疮疡,脓水稀薄,腰股疼痛,下肢关节运动不利,烦闷抑郁,足痿厥冷,脚下痛,甚至足跗浮肿。若逢太阴司天,寒水在泉,则患下部寒疾,甚则腹满浮肿。水被土抑,木气来复,肝木克土,见面色时变,筋骨拘急疼痛,运动不利,肌肉跳动痉挛,两眼昏花,视觉不明或失常,风疹,心腹痛等。

综上所述,五运太过和不及,由于有本气、胜气、复气的关系,其发病除影响到本脏外,根据五行生克制化的关系,又常关系到所胜和所不胜的脏腑,所谓“气有余,则制己所胜而侮所不胜;其不及,则己所不胜侮而乘之,己所胜轻而侮之,侮反受邪,侮而受邪,寡于畏也”(《素问.五常政大论》),甚至还可波及其所生的脏腑。因此,发病脏腑和病状也各不相同。

(二)六气与发病

六气有主气和客气之分,它对人体疾病的影响也各不相同:

1.主气与发病

主气为一年季节性气候变化的主时之气。在正常情况下,为天之六气,对生物及人本无害而有益。在反常情况下,谓之六淫邪气,是破坏自然气候环境,导致人体发病的重要因素。故曰:“至而至者和。至而不至,来气不及也;未至而至,来气有余也,(《素问.六微旨大论》)。

六气时至而至者谓和平之气,即正常的主时之气。时至而气不至者为该来之气不及,时未至而气至者为该来之气太过,均属于六气的失常。六气失常,如果人体能够适应,就为顺而不病。否则,超过了人体的适应能力,就为逆而生病。故曰:“应则顺,否则逆,逆则变生,变则病”(《素问.六微旨大论》)。“当期为应,愆时为否,天地之气生化不息,无止碍也。不应有而有,是造化之气失常,失常则气变,变常则气血纷挠而为病也。天地变而失常,则万物皆病”(《素问.六微旨大论》王冰注)。

六淫的性质和致病特点各异,.其发病的病变表现亦有不同的特征。

2.客气与发病

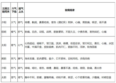
六气司天在泉与发病:客气有司天在泉的不同,对人体发病的影响也不一样。对于司天在泉胜气发病,主要是从值年司天在泉上下二气的不同,找出一般的发病规律。推测时,根据该年年支查表,便可知何气司天,何气在泉。司天之气主管上半年,在泉之气主管下半年。何气司天在泉就是何气淫胜发病。三阴三阳司天,六气下临,而人之脏气上应,由于三阴三阳司天在泉不同,自然界六气变化各异,因此引起人体不同的脏器发病。其中也贯穿着五行生克的理论。现将司天在泉之气与人体发病的关系分述如下:

子午之年:为少阴之气司天。少阴君火司上半年之令,热气偏胜,火行其政。因其制己所胜,火旺克金,故以其所胜的肺金病变为主。但是,由于侮反受邪,所以,可见到心本脏的病变,甚至可以影响到生我之脏的肝木,出现胸中烦热,咽干,右胁满,皮肤疼痛,寒热,咳喘,唾血、下血、鼽衄,喷嚏,呕吐,小便变色,甚至疮疡,跗肿,肩背、臂、缺盆等皆痛,心痛,肺部胀满,腹部臌胀而咳喘。其下半年,为阳明在泉之气偏胜,燥淫所胜。由于制其所胜,故以其所胜的肝病为主。但由于侮反受邪及侮所不胜,也可引起肺本脏和心脏发病,出现呕吐苦味、善太息、皮肤面部干枯不泽、足外反热等。

丑未之年:为太阴之气司天。太阴湿土之气主上半年之令。因其制己所胜,故以其所胜的肾水病变为主。但由于侮反受邪,所以还可以见到脾本脏病变,甚至影响到生我之脏的心火,出现跗肿,骨痛阴痹,腰脊头项痛,眩晕,大便难,阴气不用,饥不欲食,咳唾带血,心如悬等。其下半年,为太阳在泉之气所主,寒气偏胜。寒淫于下,肾膀胱自伤,且水旺克火,故还可现心与小肠等脏器的病变,出现少腹疾病,控引睾丸腰脊,上冲心痛,见血,嗌痛颔肿等。

寅申之年:为少阳之气司天。少阳相火之气主上半年之令,火气偏胜,湿热流行。相火淫胜,金受其制,客热内燔,水不能制,故现头痛,发热恶寒而疟,皮肤疼痛,其色黄赤,面身浮肿,腹满仰息,泄泻暴注,赤白痢疾,咳嗽,吐血,烦心,胸中热,鼻衄等。其下半年,为厥阴在泉之气所主。风淫于地,木气有余,脾土受伤,故春病除现心痛支满、两胁里急等肝胆本脏证候外,还可现洒洒振寒,善呻数欠,饮食不下,鬲咽不通,食后呕吐,腹胀噫气,大便疏利或矢气则快然如衰等:

卯酉之年:为阳明之气司天。阳明燥金之气主上半年之令。燥金淫胜,木受其克,故春病在肝胆和肺等,表现为左胁痛,疟,肠鸣注泄鹜溏,心胁暴痛,不可反侧,嗌干面尘,腰痛,男子癫疝,女子少腹痛,眼目昏昧不明,眼角疼痛,疮疡痈疽以及咳嗽痛等。其下半年,为少阴君火之气在泉。热气偏胜,火热内迫,逆乘于肺,侵及中下二焦,故现腹中常鸣,气上冲腹,喘不能立,寒热,皮肤痛,目瞑,齿痛,顺肿,寒热如疟,少腹痛,腹胀大等。

2021-10-02_173605.jpg

辰戌之年:为太阳之气司天。太阳寒水之气主上半年之令。寒气淫胜,如戊癸化火之运,则水火相激,寒水伤心化热,则现痈疡,厥逆心痛,呕血、下血、衄血,善恐,眩晕欲仆,胸腹满,手热,肘挛腋肿,心中儋儋大动,胸胁胃脘不适,面赤目黄,咽嗌干燥,甚至面黑如始,渴欲饮水等。其下半年,为太阴湿土之气在泉,土胜湿淫,土胜克水,故其病在脾、肾、三焦、膀胱等,表现为饮邪积聚、心痛、耳聋浑浑熔焊、嗌肿喉痹阴病见血如便血、溺血,少腹肿痛、小便不痛等,头痛、目痛如脱、项部掣痛、腰痛不可回转、胭如结、喘如别等。

巳亥之年:为厥阴之气司天。厥阴风木之气主上半年之令,风气淫胜,木邪乘土,故其;病为风木克脾,土不胜木。表现为胃脘心部疼痛,连及两胁,鬲咽不通,饮食不下,舌本强,食人则呕,冷泄腹胀,便溏泄瘕,小便不通等。其下半年,为少阳相火之气在泉,相火;淫胜,热极生寒,寒热更至,热在下焦则注泄赤白,少腹痛,溺赤,甚则血便。其余诸病与,少阴在泉同候。

综上所述,司天在泉不同,六气变化各异,引起人体脏腑发病也不尽一致。但其发病规律都是用五行生克制化理论来加以说明的。如少阴君火司天,则火灼肺金,多见肺病;阳明燥金在泉,燥气太过,则金气克木,故肝病居多等。此外,六气有胜复之别,对人体脏腑发病的影响也不相同,其规律也是根据五行生克制化理论来制定的。六气盛衰不常,有所胜则必有所复。如,厥阴风木之气太过,木可胜土,土受其制,由于五行相制,金可克木,因此,土气被克过甚的情况下,;金气变成为复气而产生异常。所以,我们不但要考虑到肝病、脾胃病,同时也要考虑到肺病。故曰:“厥阴之胜,此言风木气胜而土受制也……厥阴之复,此言木气先金制而既乃复也”(《世补斋医书》)。

3.客主加临与发病

客主之气彼此是相生的,便相得而安和,气候正常不致为病。如果彼此是相克的,便不相得而为害,气候异常而致病。所谓 “气相得则和,不相得则病”(《素问.五运行大论》)。

由于客主加临的顺逆,也可使疾病有轻重缓急之不同。逆则病情深重,传变迅速,危害甚大;顺则病情轻浅,其势亦缓,其危亦微。故曰:“君位臣则顺,臣位君则逆,逆则其病近,其害速,顺则其病远,其害微”(《素问.六微旨大论》)。

4.运气同化与发病

运气同化,因邪气有轻重,故发病亦有轻重缓急之不同。天符和太乙天符之年,气候专一.易形成太过之气为病;岁会之年,气候多和平?听以天符之年容易发生危重的急性病;太乙天符之年容易出现死亡率极高的暴发性疾病;岁会之年罹病后,多病情轻而病势缓。所以说:“天符为执法,岁会为行令,太乙天符为贵人”。邪之中人奈何,……中执法者,其病速而危;中行令者,其病徐而持;中贵人者,其病暴而死”(《素问.六微旨大论》)。“执隐者位于上,犹执政也。行令者位乎下,犹诸司也。贵人者,统乎上下,犹君主也。……中执法者,犯司天之气也。天者生之本,故其病速而危。中行令者,犯地支之气也,害稍次之,故其病徐而持。持者,邪正相持而吉凶相半也。中贵人者,天地之气皆犯矣,故暴而死”(《类经。运气类》)。

综上所述,我们可以根据运气学说来推测每年气候变化和疾病发生的大致情况。其具体推算方法是:

其一,根据每年的主运主气变化的规律来推测气候变化和发病规律。每年气候变化的一般规律是春风、夏热、长夏湿、秋燥、冬寒。其发病情况是:春季多肝病,夏季多心病,长夏多脾病,秋季多肺病,冬季多肾病。

其二,根据该年的天干确定中运之气,根据地支确定司天在泉之气和客主加临,再找出该年干支的制约关系来确定大运之太过不及和运气同化,最后对上述诸方面进行综合分析,并根据五运和六气的特点来推算出该年的大致发病规律。如庚申年,大运之气为金运太过。

2021-10-02_173800.jpg

少阳相火司天,厥阴风木在泉。六气的客主加临,一步为主气厥阴风木,客气少阴君火;二步为主气少阴君火,客气太阴湿土;四步为主气太阴湿土,客气阳明燥金;五步为主气阳明燥金,客气太阳寒水;六步为主气太阳寒水,客气厥阴风木。这五步均为客主相生为相得,但因主生客故为逆。第三步为主气少阳相火,客气少阳相火,是客主同气为顺。庚申年值年大运虽为金运太过,但司天之气少阳相火克大运之金气,故为平气之年。综合分析可知:庚申年为平气之年,气候正常或轻微变化,是年不致有大病流行。上半年虽为少阳相火司天,但三步客主加临是客生主,为相得为顺,故气候亦属正常不致为病。下半年为厥阴风木在泉,兼之五六步为主生客为逆,可能出现风淫为病,罹病之后病情较重,病势发展较快。但是,其年运为平气,所以不会造成疾病大流行。

2021-10-02_173923.jpg

三、运气与防病

人与自然有密切的关系,自然界春夏秋冬四季的变化,寒暑燥湿的气候直接影响着机体的生长发育与健康。运气学说预测气候的目的在于事先采取有效措施,借以防止因气候变化而发生疾病。对于疾病的预防,从根本上说来,不外两个方面:一是尽量避免或减轻外邪的侵袭,即“虚邪贼风,避之有时”;一是增强体质与抵抗力,以期达到“风雨寒热,不得虚,邪不能独伤人”的目的。

中医学在“天人相应”理论的基础上,提出“法于阴阳,和于术数”的摄生保健之道,以适应四时气候的变化,这是预防疾病的根本措施之一。自然变化,四时分明,春温夏热,秋凉冬寒,人类要按照“法子阴阳,和于术数”之道,以适应四季气候的变化。春三月,“夜卧早起,广步于庭”;夏三月,“夜卧早起,无厌于日”;秋三月,“早卧早起,与鸡俱兴”;冬三月,“早卧晚起,必待日光”(《素问.四气调神大论》),从而达到“春夏养阳,秋冬养阴”的目的。人类长期生活在自然界之中,形成了自身的生理节律,只有适应自然的变化,调节脏腑机能,养精安神,益气补血,平衡阴阳,机体才能健康无病,而尽终其天年。否则,如果违反了自然规律,当春而收敛,当夏而伏匿,当秋而疏散,当冬而泄夺,必然损害健康而致发生疾病。因此,只有识运气,辨寒暑,和于阴阳,调于四时,才能保持健康,预防疾病。

四、运气与治疗

中医治疗疾病注意季节气候的变化,强调“必先岁气,无伐天和”(《素问.五常政大论》),“无失天信,无逆气宜,无翼其胜,无赞其复,是谓至治”(《素问.六元正纪大论》)。

所以,“凡治病不明岁气盛衰,人气虚实,而释邪攻正,实实虚虚,医之罪也”,“凡治病而逆四时,生长化收藏之气,所谓违天者不祥,医之罪也”(《医门法律.申明内经法律》)。

兹将根据运气学说治病用药的规律介绍如下:

(一)主气客气致病的治疗

厥阴风木主气所致之病,以酸泻之,以辛补之。木性升散,酸味收敛,逆于散发,故以酸泻木气之味。辛味散发,合于木性,助其发生之气,故为补。“肝欲散,急食辛以散之,用辛补之,酸泻之”(《素问.脏气法时论》)。厥阴风木客气所致之病,以辛补之,以酸泻之,以甘缓之。辛补酸泻之义同上。肝主木,“肝苦急,急食甘缓之”(《素问.脏气法时论》)。故以甘缓肝气之急迫。所以说,“木位之主,其泻以酸,其补以辛”,“厥阴之客,以辛补之,以酸泻之,以甘缓之”(《素问.至真要大论》)。

少阴君火主气所致之病,以甘泻之,以酸收之,以咸补之。火性急速猛烈,甘味则反其性而缓其急,故以甘为泻。君火之邪气属心,心欲软,咸可软坚,从心所欲,故以咸为补。“心欲软,急食咸以软之,用咸补之,甘泻之”(《素问.脏气法时论》)。少阴君火客气所致之病,以咸补之,以甘泻之,以酸收之,补泻之义同上。酸味使火气收敛,故以酸收之。少阳相火主气所致之病,少阳相火之补泻与君火同,虽心非少阳,而君相皆火,故其味同。所以说,“火位之主,其泻以甘,其补以咸”,“少阴之客,以咸补之,以甘泻之,以咸(咸:明抄本‘咸’作‘酸’。林校云:按《脏气法时论》云,‘心苦缓,急食酸以收之’。此云以咸收之者误也)收之”:少阳相火客气所致之病,以咸补之,以甘泻之,以咸软坚。故曰:“少阳之客,以咸补之,以甘泻之,以咸软之”(《素问.至真要大论》)。

太阴湿土主气所致之病,以苦泻之,以甘补之。土本性湿,苦性燥则反土性之湿,故以苦泻土之味。土性缓和,甘为缓和之味,则顺其气而缓之,故以甘为补。“脾欲缓,争食甘以缓之,用苦泻之,甘补之”(《素问.脏气法时论》)。太阴湿土客气所致之病,与太阴主气主治相同。所以说,“土位之主,其泻以苦,其补以甘”,“太阴之客以甘补之,以苦泻之,以甘缓之”(《素问.至真要大论》)。

阳明燥金主气所致之病,以辛泻之,以酸补之。金性收敛,辛性散发,则反于金性,故以之为泻。金欲收,酸则顺其气,故以之为补。“肺欲收,急食酸以收之,用酸补之,辛泻之”(《素问.脏气法时论》),阳明燥金客气所致之病,以酸补之,以辛泻之,以苦泻之。酸辛补泻之意同上。金主肺,肺苦于气之上逆,苦为沉降之味,故以苦泻其上逆而下之,“肺苦气上逆,急食苦以泻之”(《素问.脏气法时论》)之意:所以说,“金位之主,其泻以辛,其补以酸”,“阳明之客,以酸补之,以辛泻之.以苦泻之”(《素问.至真要大论》)。

太阳寒水主气所致之病,以咸泻之,以苦补之。水主肾,肾欲坚而恶泻,咸能软之泻之,苦则坚软而补水,故以咸为泻,以苦为补。“肾欲坚,急食苦以坚之,用苦补之,咸泻之”(《素问.脏气法时论》)。太阳寒水客气所致之病,苦补、咸泻、苦坚之义同上。辛气通达,气行则水行,水行则润,故以咸润之。“肾苦燥,急食辛以润之”(《素问.脏气法时论》)。所以说,“水位之主,其泻以咸,其补以苦,太阳之客,以苦补之,以咸泻之,以苦坚之,以辛润之,开发腠理,致津液通气也”(《素问.至真要大论》)。

(二)六气相胜的治疗

厥阴风气所胜之病,用甘清(凉)药主治,用苦辛药辅佐,用酸味药泻其胜气。木胜土败,甘为土味,清为金气,土金相生则木有制而土不受克,即甘能益土,清可平木,故以之为主。苦为火味以生土,辛为金昧以制木,苦辛之味以散风邪,故为佐。酸为木之正味,木性条达,反其性而敛之,故为泻。所以“厥阴之胜,治以甘清,佐以苦辛,以酸泻之”(《素问.至真要大论》)。故曰:“风邪所胜,平以辛凉,佐以苦甘,以甘缓之,以酸泻之”(《素问.至真要大论》)。

阴热气所胜之病,用辛寒药主治,用苦咸药为佐,用甘药泻其胜气。辛为金味,寒为水气,金水相生则火有制而金不伤。苦从火化以助其辛,咸从水化以助其寒。火性急速,火之正味,其泻以甘。故曰:“少阴之胜,治以辛寒,佐以苦咸,以甘泻之”(《素问.至真要大论》)。

太阴湿气所胜之病,用咸热药主治,用辛甘药辅助,用苦药泻其胜气。咸为水味,热为火气,湿热则以咸化之,寒湿则以热治之。湿胜则土寒,辛能温土,甘能补土。若湿胜而土实则以苦泻之,土之正味,其泻以苦。故曰:“太阴之胜,治以咸热,佐以辛甘,以苦泻之”(《素问.至真要大论》)。

少阳火气所胜之病,用辛寒药主治,用甘咸药辅佐,用甘药泻其胜气。少阳相火胜气之治与少阴君火胜气之治基本相同,仅辅佐药少有差异。以甘泻之者,甘能泻火之故。故曰:“少阳之胜,治以辛寒,佐以甘咸,以甘泻之”(《素问.至真要大论》)。

阳明燥气所胜之病,用酸温药主治,用辛甘药辅助,用苦药泻其胜气。酸为木味,温为火气,木火相生则金有制而木不伤。阳明有清金之气和燥金之气。燥气有余则以辛散之,清气不足则以甘滋之,苦从火化能泻燥邪之实。故曰:“阳明之胜,治以酸温,佐以辛甘,以苦泻之”(《素问.至真要大论》)。

太阳寒气所胜之病,用甘热药主治,用辛酸药辅助,用咸药泻其胜气。水胜则火衰,甘能益土而制水,热能扶阳以逐寒。辛散寒邪之实,酸收心气之伤,水之正味,其泻以咸。故曰:“太阳之胜,治以甘热,佐以辛酸,以咸泻之”(《素问.至真要大论》)。

(三)六气之复的治疗

厥阴复气所致之病,用酸寒药主治,用甘辛药辅助,用酸药泻其邪,用甘药缓其急。酸为木味,寒为水气。木之正味,其泻以酸。木火相生,宜清以寒。木胜土衰,以甘补土,辛从金化,以辛制木。泻肝之实,缓肝之急,酸泻甘缓,皆木之正味而为正治。故曰:“厥阴之复,治以酸寒,佐以甘辛,以酸泻之,以甘缓之”(《素问.至真要大论》)。

少阴复气所致之病,用咸寒药主治,用苦辛药辅助,用甘药泻其邪,用酸味收敛,用辛苦药发散,用咸药软坚。咸为水味,寒为水气,咸寒制以所不胜,苦辛发散其热,甘酸泻火而敛浮热,苦咸散火而解热结。故曰:“少阴之复,治以咸寒,佐以苦辛,以甘泻之,以酸收之,辛苦发之,以咸软之”(《素问.至真要大论》)。

太阴复气所致之病,用苦热药主治,用酸辛药辅助,用苦药泻其邪,燥其湿,或泄其湿邪。苦为火味,热为火气,苦能泻土,热能燥湿。酸能制土,辛能温寒。土位之主,其泻以苦,泻以夺其壅,燥以胜其湿,泄以利其水。故曰:“太阴之复,治以苦热,佐以酸辛,以苦泻之,燥之,泄之”(《素问.至真要大论》)。

少阳复气所致之病,用咸冷药主治,用苦辛药为佐,用咸药软坚,用酸药收敛,用苦辛药发汗,发汗之药不必忌热天,勿用温凉药。少阳相火之复与少阴君火之复,其治基本相同。“发不远热,无犯温凉”,乃重申用发汗药勿犯寒凉之意。少阴之治亦然。故曰:“少阳之复,治以咸冷,佐以苦辛,以咸软之,以酸收之,辛苦发之,发不远热,无犯温凉,少阴同法”(《素问.至真要大论》)。

阳明复气所致之病,用辛温药主治,以苦甘药为佐,用苦药泄之、下之,用酸药补虚。辛为金味,温为火气。金之正味,泻之以辛,金之清燥,胜清以温,苦从火化,以苦制金。木被金伤,以甘缓急。苦泄开燥结以通实邪,酸补敛津液以滋干涸。故曰:“阳明之复,治以辛温,佐以苦甘,以苦泄之,以苦下之,以酸补之”(《素问.至真要大论》)。

太阳复气所致之病,以咸热药主治,以甘辛药为佐,以苦药坚其气。咸为水味,热为火气,泻水以咸,治寒以热。甘从土化,用以制水,辛能散寒,寒水通于肾,肾不坚则寒易起,故“肾欲坚,急食苦以坚之”(《素问.脏气法时论》)。所以“太阳之复,治以咸热,佐以甘辛,以苦坚之”(《素问.至真要大论》)。

总之,凡治各种胜气复气所致之病,其基本原则是:“寒者热之热者寒之,温者清之,清者温之,散者收之,抑者散之,燥者润之,急者缓之,脆者坚之,衰者补之,强者泻之,各安其气,必清必静,则病气衰去,归其所宗,此治之大体也”(《素问.至真要大沦》)。

(四)司天在泉淫胜的治疗

1.司天淫胜之治

厥阴司天风淫所胜之病,以辛凉之药平其胜气,佐以苦甘之药,以甘药缓其急,以酸药泻其邪。风为木气,金能胜之。辛从金化,凉为金气,故治以辛凉。而过于辛则反伤其气,苦以温金,甘以益气,故以苦甘为佐。木性急,则以甘缓之。风邪胜,则以辛散木之正味,其泻以酸。“肝苦急,急食甘以缓之,以酸泻之”《素问.脏气法时论》。故曰:“风淫所胜,平以辛凉,佐以苦甘,以甘缓之,以酸泻之”(《素问.至真要大论》)。

少阴司天热淫所胜之病,以咸寒之药平其胜气,佐以苦甘之药,以酸药收敛阴气。热为火气,水能胜之,故治以咸寒。甘能泻火胜咸,苦能泄热,故以苦甘为佐。热盛于经而不敛,故以酸收之。“心苦缓,急食酸以收之”(《素问.脏气法时论》)。所以说:“热淫所胜,平以咸寒,佐以苦甘,以酸收之”(《素问.至真要大沦》)。

太阴司天湿淫所胜之病,以苦味热性之药平其胜气,以酸淡之药为佐,以苦味药燥湿,以淡味药渗湿。如湿甚于上而有热,则以苦温之药治之,佐以甘辛之品,以汗解法恢复其常态为止。湿为土气,燥能胜之。苦从火化,火能助燥。酸从木化,以制湿土。淡渗利窍以去其湿。“脾苦湿,急食苦以燥之”(《素问.脏气法时论》)。湿郁于上而成热,以苦温燥其湿,佐以甘辛者取其汗适复其故,即戒过汗之谓-故臼:“湿淫所胜,平以苦热,佐以酸辛,以苦燥之,以淡泄之。……湿上甚而热,治以苦温,佐以甘辛,以汗为故而止”(《素问.至真要大论》)。

少阳司天火淫所胜之病,以酸冷之药平其胜气,用苦甘药为佐,以酸药收敛阴气,以苦药发泄火邪,以酸药恢复阴液。水能胜火,故平以酸冷。苦能泄火之实,甘能缓火之急,故以为佐。火郁则以苦发之,火盛而散越,则以酸收之,以发去火,未免伤气,故又以酸复之。所以说:“火淫所胜,平以酸冷,佐以苦甘,以酸收之,以苦发之,以酸复之,热淫同”(《素问.至真要大论》)。

阳明司天燥淫所胜之病,以苦温之药平其胜气,以酸辛之药为佐,以苦味药下其燥结。燥为金气,火能胜之,故平以苦温。以酸泻木而补金,以辛泻金而补火,故为之佐。苦则泻下燥结。故曰:“燥淫所胜,平以苦温,佐以酸辛,以苦下之”(《素问.至真要大论》)。

太阳司天寒淫所胜之病,以辛热药平其胜气,以甘苦药为佐,以咸味药泻之。热从火化,寒为水气,热能胜之。辛热以散寒,苦甘以胜水。水之正味,其泻以咸。“肾苦燥急,急食辛以润之”,“肾欲坚,急食苦以坚之,用苦补之,咸泻之”(《素问.脏气法时论》)。所以说:“寒淫所胜,平以辛热,佐以甘苦,以咸泻之”(《素问.至真要大论》)。

2.在泉淫胜之治

厥阴在泉风淫所胜之病,用辛凉药主治,以苦味为佐,以甘味缓和肝木,以辛味散其风邪。风为木气,金能胜之,辛从金化,故治以辛凉。苦胜辛,甘益气,过于辛,恐反伤其气,故佐以苦甘。木性急,故以甘缓之。风邪胜,故以辛散之。 “肝苦急,急食甘以缓之。肝欲散,急食辛以散之”(《素问.脏气法时论》)。所以说:“诸气在泉,风淫于内,治以辛凉,佐以苦,以甘缓之,以辛散之”(《素问.至真要大论》)。

少阴在泉热淫所胜之病,用咸寒药主治,以甘苦为佐,以酸味收敛阴气,以苦药发散热邪。其义与少阴司天之治相同。又以苦发之者,乃热郁而不能散,故以苦发之。所以说:“热淫于内,治以咸寒,佐以苦,以酸收之,以苦发之”(《素问.至真要大论》)。

太阴在泉湿淫所胜之病,用苦热药主治,以酸淡为佐,以苦味燥湿,用淡味渗湿。此与太阴司天之治相同。但佐以酸淡,与彼之酸辛为佐不同。酸从木化所以制土,淡与甘同所以益土,且淡能渗湿,故以酸淡为佐。所以说:“湿淫于内,治以苦热,佐以酸淡,以苦燥之,以淡泄之”(《素问.至真要大论》)。

2021-10-02_174113.jpg

少阳在泉火淫所胜之病,用咸冷药主治,以苦辛为佐,以酸味药收敛阴气,以苦昧药发散火邪。水能制火,故治以咸冷,与在泉热淫之治同。苦能泄火,辛能散火,故当佐以苦辛。酸收、苦发之义与在泉热淫之治相同。所以说:“火淫于内,治以咸冷,佐以苦辛,以酸收之,以苦发之”(《素问.至真要大论》)。

阳明在泉燥淫所胜之病,用苦温药主治,以甘辛为佐,以苦寒泄下。燥为金气,火能胜之,苦从火化,故治以苦温。木受金伤,以甘缓之;金之正味,以辛泻之,故以甘辛为佐,燥结不通,邪实于内,故以苦寒下之。“肺苦气上逆,急食苦以泄之。……肺欲收,急食酸以收之,用酸补之,辛泻之”(《素问.脏气法时论》)。所以说:“燥淫于内,治以苦温,佐以甘辛,以苦下之”(《素问.至真要大论》)。

太阳在泉寒淫所胜之病,用甘热药主治,以苦辛为佐,以咸味药泻之,以辛药温润之,以苦药坚实之。寒为水气,土能胜水,热能胜寒,甘从土化;热从火化,故治以甘热。佐以苦辛等义,即“肾苦燥,急食辛以润之:肾欲坚,急食苦以坚之,用苦补之,咸泻之”(《素问.脏气法时论》)之谓。所以说:“寒淫于内,治以甘热,佐以苦辛,以咸泻之,以辛润之,以苦坚之”(《素问.至真要大论》)。


2021-10-02_174358.jpg

司天太过不及的治疗


2021-10-02_174542.jpg


五、运气与预后

根据运气学说也可判断疾病的预后,预测死亡的日期和时刻;五脏病,凡真脏脉出现后。皆至其所不胜之日死。如“肝见庚辛死,心见壬癸死,脾见甲乙死,肺见丙丁死,肾见戊己死,是谓真脏脉见皆死”(《素问.平入气象论》)。庚辛属金,肝属木,金能克木,故“肝见庚辛死”。所以说:“庚辛者,金日也:肝之真脏脉见而全无胃气,则至庚辛日而死,以金克木也”(《黄帝内经素问注证发微》)。运气学说不仅能预测死亡的日期,还可以判断死亡的时刻。

将十二地支按五行分属,五行又与五脏相配,则一昼夜的时辰可分属五脏:然后将时支的属性与所患病的属性.按五行相克规律?就可推测出死亡的大体时间;故El:“一日夜五分,此所以占死生之早暮也”(《素问.玉机真脏论》):即病死于克己者之分位。总之,运气学说判断预后是根据受病脏腑的属性和病情,结合季节日时的干支属性,按五行生克规律推算,如属相生,则病情在相应的日期减轻或向愈;若属相克,则病情恶化或死亡。


版权申明:以上内容由网友上传发布,如有侵权请您及时联系我们删除处理。我们允许您在注明来源为: ”学习中医网:www.xuexizhongyi.com“ 时自由转载以上内容。感谢原文作者的付出以及您的支持!
本贴地址:https://xuexizhongyi.com/1034-1-1.html
回复

使用道具 举报

您需要登录后才可以回帖 登录 | 立即注册

本版积分规则

QQ